近日,住房城乡建设部等9部门近日联合发布贯彻落实《中共中央办公厅、国务院办公厅关于推进新型城市基础设施建设打造韧性城市的意见》行动方案(2025~2027年)(以下简称“行动方案”),推进数字化、网络化、智能化新型城市基础设施建设,增强城市风险防控和治理能力。

行动方案明确,探索推动新一代信息技术与城市基础设施建设深度融合,进一步夯实城市治理数字底座,筑牢城市安全新防线,创新城市民生服务新模式,培育经济发展新动能,推动城市安全发展,助力宜居、韧性、智慧城市建设。到2027年年底前,新型城市基础设施建设各项重点任务取得明显进展,形成一批可复制可推广的经验做法。
行动方案细化了各部门落实举措,梳理9大类、32项具体任务。
主要内容为:
一是推动实施智能化市政基础设施建设和改造,包括编制并实施设施建设和改造行动计划、探索设施信息动态更新机制、推进城市生命线安全工程建设、提升重点领域安全运行管理水平;
二是推动智慧城市基础设施与智能网联汽车协同发展,包括推进车路协同设施建设、提高物流配送及应急物资保障能力、持续推进智慧停车;
三是发展智慧住区,包括推进住区智慧化建设、推进城市社区嵌入式服务设施建设、强化住区安全隐患防治、支持城市商业智慧化转型;
四是提升房屋建筑管理智慧化水平,包括建立房屋使用全生命周期安全管理制度、推动健全房屋建筑安全隐患数字档案和隐患消除机制、统筹建设城市房屋建筑综合管理平台;
五是开展数字家庭建设,包括加强住宅信息基础设施建设、强化数字家庭工程设施建设、推进数字家庭产品平台互联互通;
六是推动智能建造与建筑工业化协同发展,包括培育智能建造产业集群、深化应用建筑信息模型(BIM)技术、推动建筑部品部件智能化生产与升级改造、推进智慧工地建设;
七是完善城市信息模型(CIM)平台,包括构建汇聚融合的数据资源体系、推进城市信息模型(CIM)平台建设、深化“CIM+”多领域应用;
八是搭建完善城市运行管理服务平台,包括推进城市运行管理服务“一网统管”、推进国家、省、城市三级平台建设、完善城市运行管理工作机制、开展城市运行管理服务常态化综合评价;
九是完善保障措施,包括推动科技赋能和人才培养、完善投融资机制、加强平台数据共享和安全保障、加强经验总结并推广。
下边笔者从场景实践、各单位分工协作部门(根据官方通知责任部门推演)、市场需求规模、意义与价值维度做个基础解读:
一、 智能化市政基础设施建设和改造
(一)实践场景内容
- 设施底数摸排与计划编制:依托已有普查成果和补充调查数据,全面摸排城镇供水、排水、供电、燃气、热力、消火栓(消防水鹤)、地下综合管廊等设施的现状底数和管养状况,将数据汇聚到行业管理信息平台和城市智能中枢。结合城市地下管网和综合管廊建设改造安排,编制智能化市政基础设施建设和改造行动计划,并建立项目库,按照急用先行原则推动设施数字化改造和智能化管理。
- 信息动态更新:结合工程建设项目全生命周期数字化管理、地下管网 “一张图” 建设等工作,建立设施信息动态更新机制,明确数字档案数据标准、归档时限等要求,推动新建、改建设施信息及时更新,对于存量设施,结合城市体检和专项体检等完善相关信息。
- 生命线安全工程:在地级及以上城市的燃气、供水、排水、供热、桥梁、隧道等设施上布设物联感知设备,搭建安全监测平台,实现对设施运行状况的实时监测、及时预警和有效处置。
- 重点领域安全管理:加快城市重点公共区域和道路安防设备布设和改造,完善运行维护机制。利用新一代信息技术加强城市道路塌陷隐患排查整治,强化供水水质监测。协同健全应急洪涝联排联调机制,在防洪排涝关键节点、易涝积水点布设智能化感知终端设备。
(二)各单位分工协作
(三)市场需求规模
根据国务院印发的《推动大规模设备更新和消费品以旧换新行动方案》,建筑和市政基础设施领域设备更新将围绕城市更新、老旧小区改造等展开,以住宅电梯、供水、供热、供气、污水处理、环卫、城市生命线工程、安防等为重点。初步估算,建筑和市政基础设施领域设备投资规模将是一个年规模 5 万亿以上的巨大市场,随着新型城市基础设施建设的推进,智能化市政基础设施建设和改造的市场需求规模将不断扩大。
(四)意义与价值
- 提升城市安全保障能力:通过实时监测和及时预警,能够有效防范市政基础设施安全事故的发生,保障城市居民的生命财产安全。
- 提高城市管理效率:数字化和智能化管理手段能够实现对市政设施的精准管理,提高管理效率,降低管理成本。
- 促进城市可持续发展:推动设施的数字化改造和智能化管理,有利于优化资源配置,提高能源利用效率,促进城市的可持续发展。
二、 智慧城市基础设施与智能网联汽车协同发展
(一)实践场景内容
- 车路协同设施建设:结合 “车路云一体化” 应用试点等工作,以智慧多功能杆为主要载体,建设道路基础设施智能感知系统和城市云平台,支撑智能网联汽车应用,改善城市出行环境。
- 物流配送与应急物资保障:加强智能化物流配送设施改造、建设和管理,提高住宅小区和楼宇等末端配送服务能力。加快完善应急物流体系,建设城市应急物资中转设施,提升应急物资保障能力。
- 智慧停车:推进城市停车设施智能化改造和建设,鼓励地方建设城市智慧停车服务管理平台,完善信息查询、车位预约和共享、路线导航、无感支付等功能,提高停车资源使用效率。
(二)各单位分工协作
(三)市场需求规模
随着智能网联汽车产业的快速发展,智慧城市基础设施与智能网联汽车协同发展的市场需求规模不断扩大。据相关机构预测,到 2027 年,我国智能网联汽车市场规模将达到数千亿元,与之相关的智慧城市基础设施建设市场规模也将呈现快速增长态势。
(四)意义与价值
- 推动智能交通发展:实现车路协同,能够提高交通效率,减少交通事故,改善城市交通拥堵状况。
- 促进产业融合:带动智能网联汽车、智能交通、物联网等产业的融合发展,培育新的经济增长点。
- 提升城市应急响应能力:完善的应急物流体系和智能化的物资保障设施,能够在突发事件发生时快速响应,保障城市物资供应。
三、 智慧住区建设
(一)实践场景内容
- 住区公共设施智能化改造:支持有条件的住区结合完整社区建设,实施公共设施数字化、网络化、智能化改造与管理,推动智慧物业建设,鼓励物业服务企业建设智慧物业管理服务系统,加强对出入住区人员、车辆等的智能服务和秩序维护,发展线上线下生活服务。
- 嵌入式服务设施建设:以 “一老一小” 为重点,完善养老托育、社区助餐、儿童托管、家政便民、文化休闲等社区服务,优化设施布局,提高居民服务便利性、可及性。
- 安全隐患防治:加强对物业服务企业的指导,推动其对住区消防车通道违规占堵、安全出口锁闭、疏散通道堵塞、电动自行车违规停放充电等行为及时采取措施制止,对不及时整改的按规定上报。
- 商业智慧化转型:推动步行街(商圈)、特色商业街区升级改造,推进一刻钟便民生活圈、15 分钟社区生活圈建设,引导商业资源下沉住区,推动业态多元化、集聚化、智慧化发展。
(二)各单位分工协作
(三)市场需求规模
随着人们对居住品质要求的不断提高,智慧住区建设的市场需求日益增长。根据相关市场调研数据,我国智慧社区市场规模预计将在未来几年内保持两位数的增长速度,到 2027 年有望达到数千亿元。
(四)意义与价值
- 提高居民生活质量:通过智能化的公共设施和便捷的社区服务,为居民提供更加舒适、便捷、安全的居住环境。
- 促进社区治理创新:智慧物业和居民参与的治理模式,能够提高社区治理的效率和水平,增强社区凝聚力。
- 拉动消费增长:商业智慧化转型和社区生活圈的建设,能够促进消费升级,拉动内需增长。
四、 房屋建筑管理智慧化
(一)实践场景内容
- 全生命周期安全管理:落实房屋使用安全主体责任和监管责任,加强房屋安全日常巡查和安全体检,探索以市场化手段创新房屋质量安全保障机制,完善住宅专项维修资金政策,推动建立既有房屋安全管理公共资金筹集、管理、使用模式。
- 隐患数字档案与消除机制:依托全国自然灾害综合风险普查数据和底图,结合房屋体检、城市更新等工作,全面动态掌握房屋建筑安全隐患底数,重点排查老旧住宅电梯、老旧房屋设施抗震性能、建筑消防设施、消防登高作业面和疏散通道等安全隐患,建立房屋建筑安全隐患数字档案,并纳入行业基础数据库和国家自然灾害综合风险基础数据库。推动房屋安全管理立法,健全隐患消除机制。
- 综合管理平台建设:建立房屋建筑信息动态更新机制,在城市建设与城市更新过程中同步更新房屋基础信息与安全隐患数据。推动数据标准化采集、规范化录入和跨部门共享,逐步建立国家、省、市三级联通的城市房屋建筑综合管理平台。
(二)各单位分工协作
(三)市场需求规模
随着我国城市化进程的不断推进和既有房屋数量的增加,房屋建筑管理智慧化的市场需求规模巨大。据估算,仅房屋安全监测和隐患排查领域的市场规模就将达到数百亿元,而综合管理平台建设等方面的市场需求也将持续增长。
(四)意义与价值
- 保障房屋使用安全:通过全生命周期安全管理和隐患消除机制,能够有效防范房屋安全事故的发生,保障居民的生命财产安全。
- 提高房屋管理效率:数字化和智能化的管理手段能够实现对房屋建筑的精准管理,提高管理效率,降低管理成本。
- 促进城市可持续发展:合理的房屋管理和维护能够延长房屋使用寿命,减少资源浪费,促进城市的可持续发展。
五、 数字家庭建设
(一)实践场景内容
- 信息基础设施建设:加强智能信息综合布线,推进千兆光纤网络建设,提升电力和信息网络连接能力。鼓励新建住宅依照相关标准同步配建光纤到户和移动通信基础设施。
- 工程设施建设:对新建全装修住宅,明确户内设置基本智能产品要求,鼓励预留居家异常行为监控、紧急呼叫、健康管理等智能产品的设置条件。鼓励既有住宅参照新建住宅设置智能产品,开展传统家居产品的电动化、数字化、网络化改造。
- 产品平台互联互通:加强数字家庭系统基础平台建设,组织编制智能家居产品与操作系统互联互通数据接口标准,推进与政务服务、社会化专业服务等相关平台对接。加强数据安全和个人隐私保护,推动编制通用技术要求及测试评估方法标准。
(二)各单位分工协作
(三)市场需求规模
随着智能家居技术的不断成熟和消费者对生活品质的追求,数字家庭建设的市场需求规模呈现快速增长趋势。根据市场研究机构的预测,未来几年我国智能家居市场规模将保持每年 20% 以上的增长速度,到 2027 年市场规模有望突破万亿元。
(四)意义与价值
- 提升居民生活品质:通过智能化的家居设备和服务,为居民提供更加便捷、舒适、安全的生活环境。
- 推动智慧社区发展:数字家庭是智慧社区的重要组成部分,数字家庭的建设能够促进智慧社区的整体发展。
- 促进产业升级:带动智能家居、通信、互联网等产业的发展,推动产业升级和创新。
六、 能建造与建筑工业化协同发展
(一)实践场景内容
- 产业集群培育:鼓励地级及以上城市建设智能建造产业基地,适时发布智能建造技术推广目录,培育一批具有智能建造系统解决方案能力的工程总承包企业,构建涵盖设计、生产、施工、技术服务的产业链。推动建立建筑产业互联网平台,推动产业链资源高效配置与综合成本优化。
- BIM 技术应用:推进 BIM 技术在建筑、市政、交通、电力、能源等重大基础设施中的研发和应用,在建筑领域推广 BIM 技术全过程应用,推动构建数字设计基础平台和集成系统,提升建筑设计、施工、运营维护协同水平。推动 BIM 软件标准应用,加大在数字报建、三维审图、竣工验收、数字交付等环节的应用,推进与城市信息模型(CIM)基础平台的融通联动。
- 部品部件智能化生产:编制部品部件标准图集,鼓励设备制造企业研发部品部件生产智能化装备机具,研究建立以 BIM 为基础的部品部件标准库,推动自动化施工机械、建筑机器人、三维(3D)打印等相关设备集成与创新应用。
- 智慧工地建设:完善智慧工地建设技术标准,在地级及以上城市推进智慧工地管理平台建设,加强对房屋建筑和市政工程项目工地安全、设备信息、危大工程、绿色文明施工等监督管理,提升安全监管效能。
(二)各单位分工协作
(三)市场需求规模
智能建造与建筑工业化协同发展是建筑业未来的发展方向,市场需求规模巨大。根据相关行业报告,我国智能建造市场规模预计将在未来几年内快速增长,到 2027 年有望达到数千亿元,其中建筑工业化部品部件生产、智慧工地建设等领域的市场需求将尤为突出。
(四)意义与价值
- 提高建筑工程质量和效率:通过智能化的建造技术和工业化的生产方式,能够提高建筑工程的质量和效率,缩短建设周期。
- 促进建筑业转型升级:推动建筑业从传统的劳动密集型产业向技术密集型产业转变,提升行业整体竞争力。
- 推动绿色建筑发展:智能建造与建筑工业化协同发展有利于实现建筑节能、环保和资源循环利用,促进绿色建筑发展。
七、 完善城市信息模型(CIM)平台
- (一)实践场景内容
- 数据资源体系构建:强化各部门协同,推动国土空间规划、城市建设、测绘遥感等领域信息开放共享。制定数据共享交换标准,汇聚基础地理、建筑物、基础设施等三维数据以及城市运行管理数据,如交通流量、能源消耗等数据,形成全面、准确的数据资源体系。
- 平台建设:将 CIM 平台作为城市治理数字底座的核心部分,加强统筹规划,完善平台接口标准,实现与其他基础时空平台的功能整合。采用先进的信息技术,确保平台的稳定性、可扩展性和安全性,为城市管理和决策提供强大的技术支撑。
- “CIM+” 多领域应用:丰富 CIM 平台在政务服务、公共卫生、防灾减灾等领域的应用场景。例如,在政务服务中,实现工程项目审批的可视化和智能化;在公共卫生领域,辅助疫情防控和医疗资源调配;在防灾减灾方面,通过数字孪生技术进行灾害模拟和风险评估,合理划定防灾避难空间,为城市安全运行提供保障。
城市信息模型(CIM)平台建设作为城市数字化转型的关键基础设施,市场需求不断增长。据专业机构预测,未来几年,我国 CIM 平台建设市场规模将以每年 20% 以上的速度增长,到 2027 年,市场规模有望达到千亿元级别。涉及到数据采集与处理、平台开发与维护、应用场景建设等多个方面的市场需求将全面释放。
- 提升城市治理效能:CIM 平台整合了城市多维度数据,实现了城市管理的可视化、智能化和精细化,能够提高城市治理的决策科学性和效率,提升城市治理效能。
- 增强城市安全韧性:通过 “CIM+” 在防灾减灾等领域的应用,能够提前预警和防范城市安全风险,增强城市应对突发事件的能力,提高城市安全韧性。
- 推动城市高质量发展:CIM 平台为城市规划、建设和管理提供了先进的技术手段,有助于优化城市资源配置,促进城市产业升级,推动城市高质量发展。
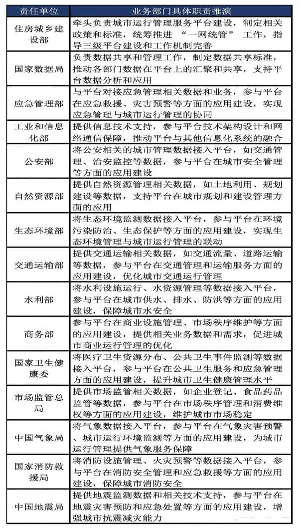
八、 搭建完善城市运行管理服务平台
(一)实践场景内容- “一网统管” 推进:完善城市运行管理服务平台,实时监测城市运行管理服务状况,如城市交通、环境卫生、公共设施运行等。通过数据分析和智能预警,实现对城市问题的快速发现、精准定位和高效处置。加强平台的指挥监督和综合评价功能,推动城市管理部门之间的协同联动,提升城市精细化智慧化管理水平。
- 三级平台建设:推进国家级、省级和市级城市运行管理服务平台建设,明确各级平台的功能定位和数据共享要求。依据统一标准推动平台建设和迭代升级,实现三级平台的互联互通和业务协同。加强与城市智能中枢等现有平台的对接,整合各类城市管理资源和信息。
- 工作机制完善:指导地方健全 “一委一办一平台” 工作体系,完善城市管理统筹协调、指挥调度、协同联动等机制。建立数据共享机制,推动与应急管理、公安、交通等部门的数据共享,实现城市运行数据的全面汇聚和综合应用。制定常态化综合评价办法,对城市运行管理服务进行量化评估,以评促改,提高城市管理水平。
(二)各单位分工协作

(三)市场需求规模
城市运行管理服务平台建设是城市治理现代化的重要支撑,市场需求巨大。根据市场调研机构预测,未来几年,我国城市运行管理服务平台建设及相关配套服务市场规模将持续增长,预计到 2027 年,市场规模将达到数千亿元,涵盖平台开发、数据服务、运营维护等多个领域。
- 提高城市管理效率:通过平台的整合和协同,实现城市管理问题的快速响应和高效处理,减少部门间的推诿扯皮,提高城市管理效率。
- 保障城市安全运行:实时监测城市运行状态,及时发现和预警各类安全隐患,如火灾、交通事故、自然灾害等,为城市安全运行提供保障。
- 提升市民生活质量:优化城市管理服务流程,提高公共服务水平,如环境卫生、交通出行、公共设施维护等,能够提升市民的生活质量和满意度。
平台声明:该文观点仅代表作者本人,零碳未来网 系信息发布平台,我们仅提供信息存储空间服务。


发表评论 取消回复